View On GitHub
Dashboard
Dashboard for course assignment
Project maintained by
earn-big-money
Hosted on GitHub Pages — Theme by
mattgraham
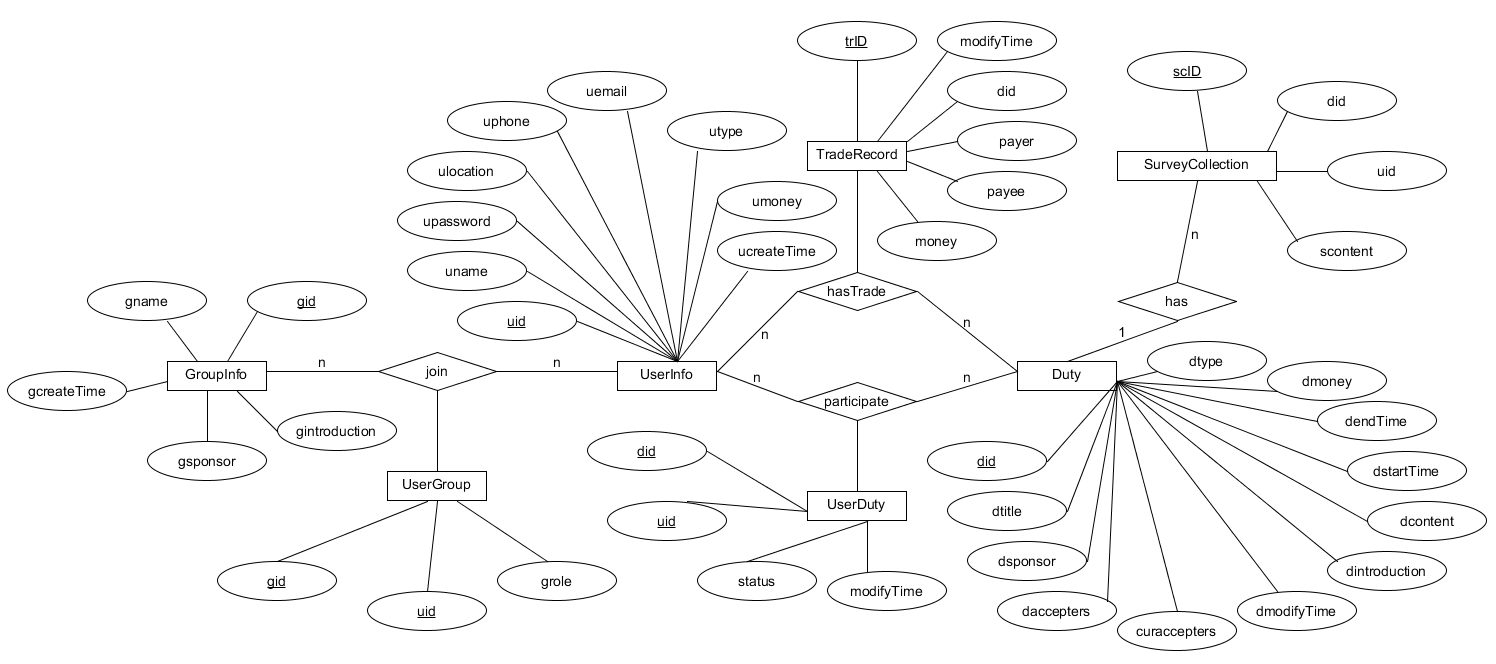
数据库ER图